OIDC授权码模式¶
最后更新:2021-12-06
1. 背景介绍¶
OIDC是OpenID Connect的简称,OIDC是OpenID Connect的缩写。它在OAuth2上构建了一个身份层,在OAuth适合做访问授权控制的基础上, 又通过id_token叠加了身份认证的能力, 有点象SAML的机制。OIDC是一个协议族,提供很多的标准协议,包括Core核心协议和一些扩展协议。可使用OIDC 授权码的方式登录到云盾IDaaS。
2. 认证源插件实现功能¶
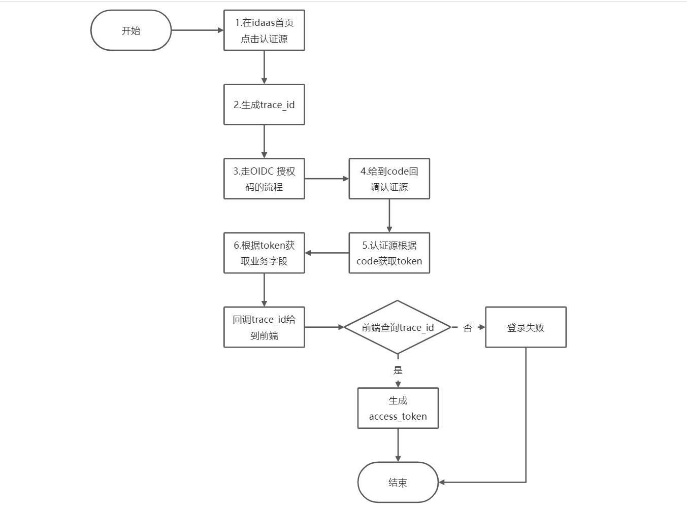
2.1. OIDC 授权码认证流程¶
3. 认证源使用¶
3.1. 添加认证源¶
点击左侧功能菜单【认证】->【认证源】 ->【添加认证源】,搜索OIDC,找到已经上传的认证源OIDC code
点击添加认证源,参数大部分可以通过discoveryEndpoint来获取,填写OIDC应用的discoveryEndpoint,
其他参数也按照OIDC应用的来填写。
3.2. 查看认证源详情¶
添加完成即可查看认证源详情,点击左侧功能菜单【认证】->【认证源】,找到刚才添加的认证源
应用详情如下所示,在这里你可顺便检查下默认填写信息,是否有误
3.3. 禁用认证源¶
3.4. 修改认证源¶
点击左侧功能菜单【认证】->【认证源】,搜索认证源后,即可修改认证源信息,必须要在禁用应用后,才可以修改认证源信息
修改认证源页面会展示已配置认证源信息,点击修改出现如下页面,参数按照提示修改即可。
3.5. 删除认证源¶
删除认证源后应用不会出现在认证源列表,请谨慎处理,在【认证】->【认证源】,搜索认证源后,找到需要删除的认证源,点击删除即可
4. 当前版本¶
对应IDaaS版本不低于4.11
